

精品线路
优势线路
China-Europe & China-Russia (Round-trip)
热门线路
南通道班列去程
特色线路
China-Europe (Round-trip), China-Russia & Central Asia (LCL Outbound)
经典线路
中蒙、海铁去程和东盟去回程
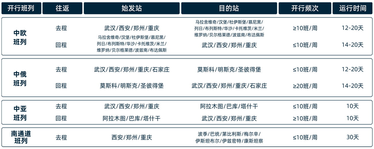
班期与时效


China-Europe & China-Russia (Round-trip)
南通道班列去程
China-Europe (Round-trip), China-Russia & Central Asia (LCL Outbound)
中蒙、海铁去程和东盟去回程